Note: As this was a short course focusing on UI, I didn't interview or survey potential users, and did not conduct any usability tests.
Brainstorming the Problem
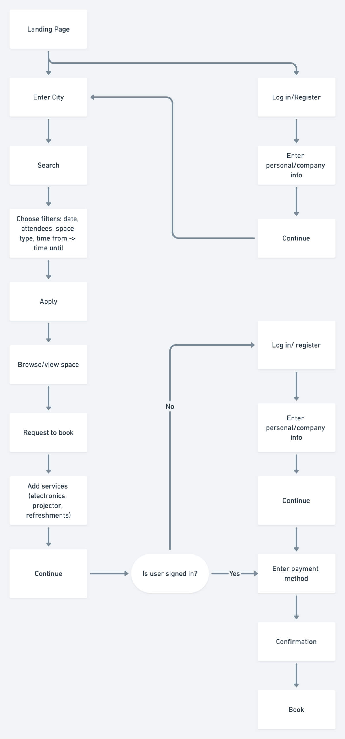
User Flow

To start off, I looked into other meeting room schedulers as well as hotel booking sites, determining expectations for user flow.
I wanted to allow users to browse for options without having to sign in first. This would build trust with users, and they would be more likely to create an account if they were able to find a space that fit their needs. In order to book a room, we would require users to register or log in to keep track of their preferred locations and payment methods.
As a frequent traveler who also has plenty of experience booking study rooms at my university, I was familiar with plenty of personal pain points.
My focus:
- Multiple large images of spaces
- Ability to filter search results by location, room type, pricing, room features, office space facilities, and transportation options
- Incorporate a price breakdown so users would be aware of exactly how costs were calculated





