Sweet Chemistry was looking to shift their website platform to Shopify as well as revisit their website UX to expand from wholesale only to B2C capabilities.
The navigation menu needs to be simple (read: not overwhelming), allow users to easily find information, and communicate what the brand values. Since Sweet Chemistry was new to the scene, educating users was our main focus — while there’s a ton of hype among scientists and other skincare brands, the average person tends to have mixed feelings about polypeptides derived from cow bone (if they even know what peptides are).
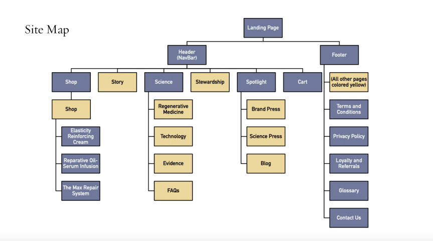
Below is the original site map the client sent:

The client and I had a lot of discussions about the navigation menu — Topics such as 'Science' and 'Commitments' were important to the purpose of the brand, and the client especially didn’t want their commitments to be seen as an afterthought, especially since making a difference in their community was integral to the purpose of the brand.
We ended up including more links at the top of the page since it is a new brand and concept, and plan to move links such as the FAQ and Press to the footer once the brand is more established.
I updated some of the page titles to try and make things as intuitive as possible (ie. 'Stewardship' became 'Commitments' to give a more trustworthy impression, and 'Spotlight' became 'Press' as the term is more easily recognizable). I also combined pages when possible to reduce the amount of pages the brand has to maintain as well as what users have to go through (ie. Brand Press, Science Press, and Blog are now on one page).

This layout was what the client originally asked for, as they felt topics such as 'science' and 'commitments were integral to the brand and didn't want anything hidden in submenus.

We finally convinced the client to use a horizontal layout with submenus, as the original layout felt overwhelming with the text under the logo and the many navigation links.
We wanted the main landing page to give people a sense of excitement and encourage them to move through the rest of the website, making sure that the average consumer wouldn't feel overwhelmed with science lingo but could delve deeper on other pages like the Science or Commitment page instead.

The goal for our social media accounts was to create a consistent, elevated grid and increase customer engagement and website traffic.

Since this was the first time Sweet Chemistry was targeting B2C consumers, we designed different styles of ads and conducted many A/B tests to learn what connected best with our audience. Below is a sample of the Cyber Monday sales ads I designed.

For our email campaigns, we tried to create engaging content by keeping things relevant for different target audiences.

As this is an ongoing project, we are waiting to get more data and learnings to see what needs improvement to prep for our next product launch. We are currently updating the product pages and landing page to better communicate product values, as well as designing a new glossary/ingredients page.